“客戶至上,誠信經營”

用我們的(de)真誠和汗水,以(yǐ)求發展,共(gòng)創(chuàng)未(wèi)來!


 3C離心式消防排(pái)煙風機 訂購熱線電話(huà):
136-6534-5999
軸流風機

新聞分類

產品分類

聯係(xì)我們

德州国产在线麻豆视频空調設備有限公司

服務熱線:13665345999

Q  Q:1084955290

郵箱:1084955290@qq.com

網址:www.naziya.cn

地(dì)址 :山東省(shěng)德州市武城縣魯權屯鎮滕莊村

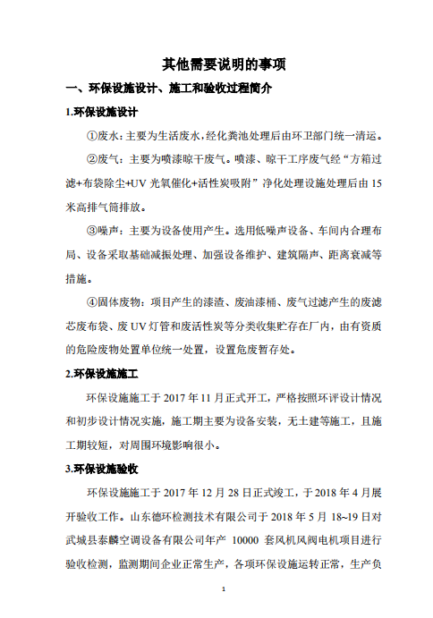
其他需要說明的事項

您的當前位置: 首 頁 >> 新聞中心 >> 公司新聞

其他需要說明的事項

發布(bù)日期:2018-06-19 作者: 點擊:

圖(tú)片.png

圖片.png

圖片.png

圖片.png

本文網址:http://www.naziya.cn/news/481.html

相關標簽:新風機組

最近瀏覽:

国产在线麻豆视频_国产麻豆视频免费在线观看_国产精品成人麻豆视频网站_麻豆视频传媒APP下载网站入口